1183 / 1184 QUAD VCA MIXER
This is a quad mixer built on 2 AS3360 dual VCA chips the datasheet is here.
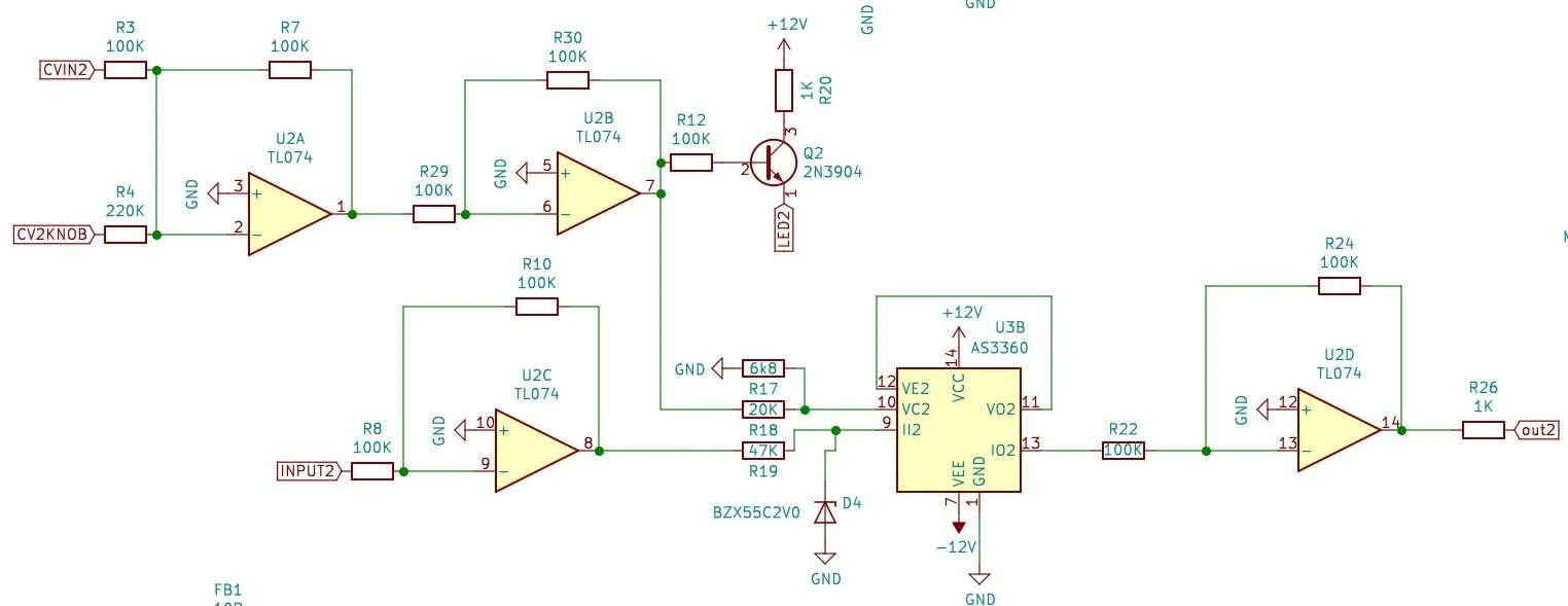
Its a different orientation the the 1181 2xVCA. Each channel has an audio input. Audio output, CV in for each channel. A volume for each channel. Which goes off into a mixer section. Also it has the inv switch which effectively acts as an offset to open up the VCA, this is useful if you want to use the channel to duck, like a sidechain. it also has a mute switch with an LED to signal which channels are LIVE.
PCB/PANEL NOW AVAILABLE
This module is very much the same as the 1181 except 4 instead of 2, and slightly different controls. this is based on 2 AS3360 chips available from electric druid, or soundtronics, be sure to search them up as there may be stockers in your country!
it uses a very similar circuit to the 1181 which is pictured above.
the 1184 has:-
- mute switches for each channel, with a light to show you which ones are on or off!
- volume for each VCA
-seperate outputs and also a mixed output with a master volume, they are not normalled so you can plug them into both and it will not effect each other.
-LED to signal what voltages are effecting the VCA’s
-Thru knob which basically injects 6V into the circuit to sort of bypass it, but it means if you put in negative CV you can use it as a side chaining VCA for instance
UPDATE
on the MK1 PCB, it has come apparent that the ZENER diodes are surplus to requirements, if you have them in its fine, but if your building this you can skip them. those being D1, D2, D3, D4.
Also! d42kn355 has kindly put a BOM on the forum with links to all of the items! link here
Knobs! this takes 5 of the diddy ones here :-
https://www.rapidonline.com/sci-rn-117b-arrow-control-knob-23mm-32-0250
