1181 DUAL VCA
THE 1181. 2xVCA is a dual VCA based on the AS3360 datasheet here
Both VCA’s are exactly the same. with an in, an out, a CV input plus a Positive offset knob. The Effect The Voltage has on the VCA is shown with the LED. its great for your standard VCA. a ducking module, or whatever really! check out the 1183/1184 Quad VCA mixer for a VCA set that is in a slightly different orientation.
PCB/PANEL NOW AVAILABLE
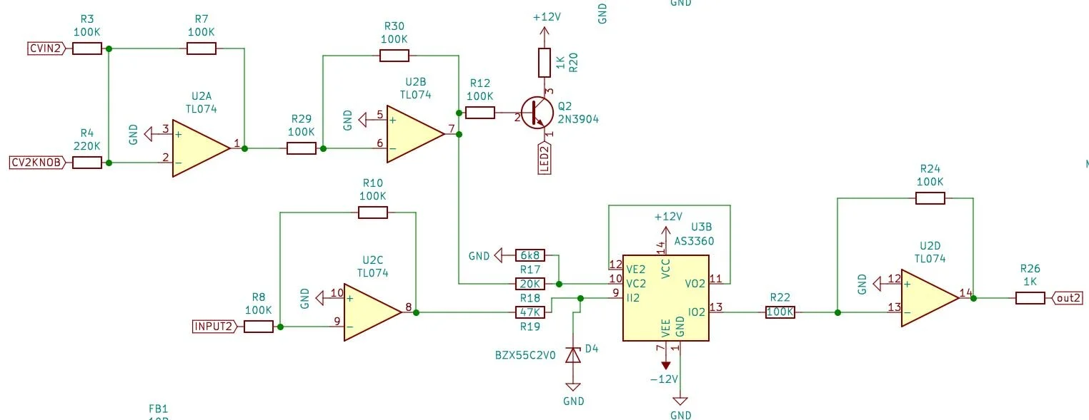
So this is a simple performance VCA based on the CEM3360 or AS3360 available from places like electric druid and soundtronics . This module has 1 of the 3360 chips in it. meaning you have 2 VCA’s as it is a dual VCA chip. check the schematic below :-
You’ll notice not a massive amount is going on, mainly the VCA sections. with a couple of mixers and this and that! the right hand side is all the connections going over to the small daughter board in the middle of the module
This of this as a VCA chunk. the Zener diode stops it from going above the specified range in the datasheet, however i have used it for months without one on it and it hasn’t died yet!!!! so up to you! :D
UPDATE
you can skip D3 and D4, as they are surplus to requirements. if you already have them in thats fine! but it saves you hunting for zener diodes!
Knobs this one takes two of the medium ones here :-
https://www.rapidonline.com/sci-rn-113b-line-indicator-control-knob-30mm-32-0110
Above is a builders livestream i did the other week on patreon building a 1181.
